增加網址:
文章備註、標題(會記錄下來,但是暫時不會顯示):
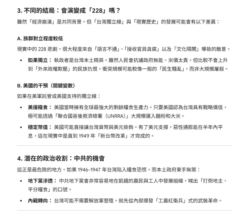
[綜合]無聊問AI台灣沒被國民政府接管會怎樣 無名 ID:aR4fBWeg 2026/02/23(一) 21:32:04.052 No.29771858
評分:0, 年:0, 月:0, 週:0, 日:0, [+1 / -1] 最後更新:2026-03-13 09:57:28
附圖
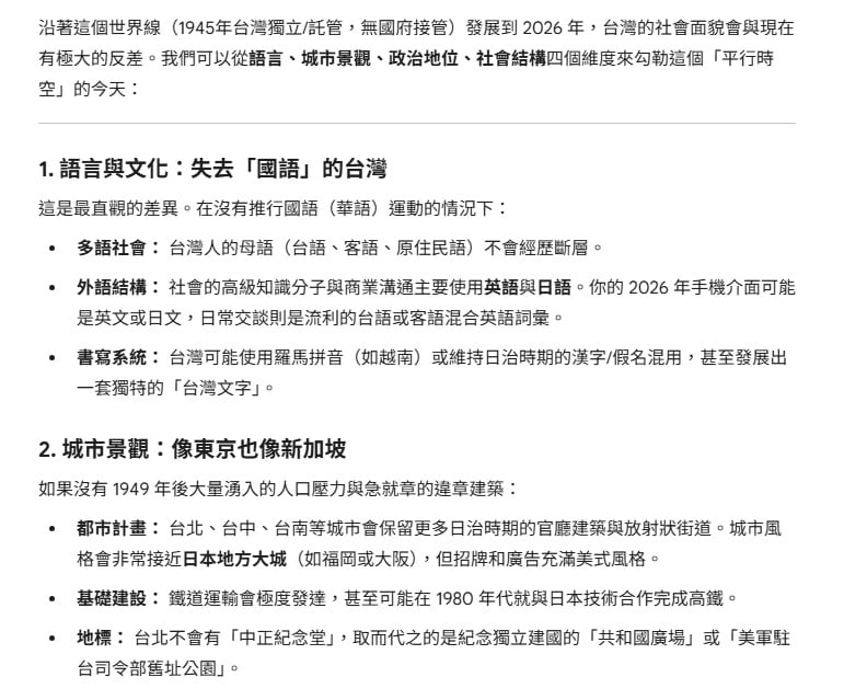
這是一個非常引人入勝的「架空歷史」(Alternative History)大哉問。如果 1945 年戰後台灣沒有由國民政府接管,歷史的走向會因為「誰來接手」或「地位如何定義」而出現截然不同的平行時空。

以下我們從幾個主要可能性來分析:

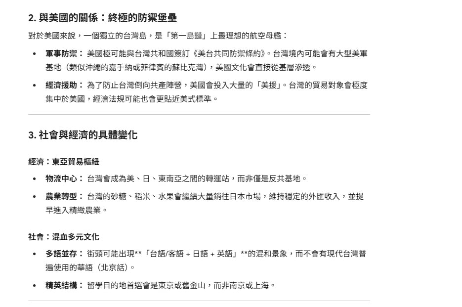
1. 美國軍事託管(United States Military Government)
這是當時最可能的另一種劇本。若盟軍統帥麥克阿瑟沒有發布《一般命令第一號》要求國軍來台,台灣可能由美軍直接進駐。

經濟發展: 台灣可能成為像沖繩(琉球)那樣的美軍重要基地。在美援直接挹注下,基礎建設的恢復會非常迅速,且可能更早與全球貿易體系接軌。

政治地位: 台灣可能經歷一段長期的「信託統治」,隨後比照菲律賓模式獨立,或成為美國在遠東的非正式領土(如關島)。

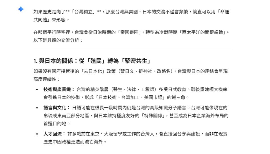
文化影響: 台灣的第二外語將從日語直接跳到英語,而非中文。

2. 戰後「台灣獨立」
若當時的「台灣獨立運動」力量(如當時的部分士紳)能成功說服盟軍,讓台灣直接進行民族自決:

社會結構: 台灣會保留高度的日治時期精英體制。由於沒有 228 事件與隨後的戒嚴,島內的本土文教、法政精英不會出現斷層。

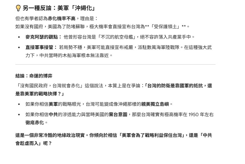
國際處境: 一個初生的「台灣共和國」在冷戰初期會極度脆弱。面對強鄰(中共或敗退後的國府),如果沒有強大的國際保障,極容易成為東南亞式的動盪國家。

3. 聯合國託管(UN Trusteeship)
當時曾有部分美國官員提議將台灣交由聯合國託管,再決定最終歸屬。

族群關係: 台灣將維持日治末期的族群比例,不會有 1949 年後的兩百萬大軍與眷村移入。這意味著「省籍問題」可能不存在,但代之而來的可能是對「日治殘餘」與「本土意識」的拉扯。

冷戰棋子: 台灣可能變成像「中立國」般的緩衝區,或者成為另一個類似西柏林的對抗前線。
無題 無名 ID:oT9SSavM 2026/02/23(一) 21:35:01.987 No.29771873
回覆: >>29771916
會先有內戰
台灣VS台共
無題 無名 ID:aR4fBWeg 2026/02/23(一) 21:36:45.443 No.29771883
附圖
不知道什麼字句被限制PO不了
只好用貼的
無題 無名 ID:aR4fBWeg 2026/02/23(一) 21:37:58.142 No.29771890
附圖
無本文
無題 無名 ID:AIbh9A3w 2026/02/23(一) 21:39:16.709 No.29771897
回覆: >>29771916
以當年共產的的潮度,應該直接上交給祖國蘇聯了
無題 無名 ID:aR4fBWeg 2026/02/23(一) 21:39:21.814 No.29771899
附圖
無本文
無題 無名 ID:aR4fBWeg 2026/02/23(一) 21:44:49.446 No.29771916
附圖
>>29771873
>>29771897
這個我也有問AI
重點在於美國會不會出手
因為台灣地理位置如果讓出去
對美國的長期利益有影響
無題 無名 ID:aR4fBWeg 2026/02/23(一) 21:45:52.256 No.29771924
附圖
無本文
無題 無名 ID:aR4fBWeg 2026/02/23(一) 21:46:48.092 No.29771931
回覆: >>29772088
附圖
無本文
無題 無名 ID:aR4fBWeg 2026/02/23(一) 21:49:17.849 No.29771948
附圖
其實我想貼的是接下來這篇啦
國民政府沒接管的世界線也太美好了
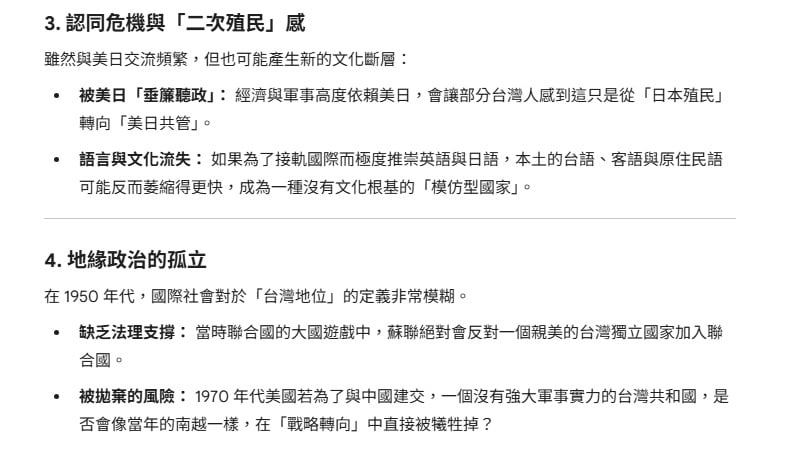
無題 無名 ID:aR4fBWeg 2026/02/23(一) 21:52:07.914 No.29771960
附圖
2026 年的一天(平行時空劇本):
你早上起床,在台北車站搭乘與日本新幹線同步技術的「台鐵特快」前往高雄。

街上的廣播正用台語播報最新新聞,提到「台灣共和國總統」昨日在華盛頓與美國總統會面,討論加強防務合作以因應區域局勢。

你的同事在辦公室裡熟練地切換英語與客戶開會。中午休息時,你走在整齊、充滿植栽的日式街道上,買了一份混合了美式風味與台灣古早味的漢堡。

你完全不知道「二二八」或「戒嚴」是什麼,但你依然對海峽對岸那個巨大的鄰國感到威脅。
無題 無名 ID:KmN4K0uw 2026/02/23(一) 21:52:29.956 No.29771963
回覆: >>29771999
>>29771858
沒被國民政府接管跟直接喊獨立對AI來說不同前提
你不如直接問國民黨沒有來台灣會怎樣
無題 無名 ID:k4AuFuuE 2026/02/23(一) 21:54:36.765 No.29771983
回覆: >>29772010
>>29771858
用正面積極的態度回應您的ai,看來是Gemini
無題 無名 ID:dHyYyuBY 2026/02/23(一) 21:55:24.918 No.29771988
回覆: >>29772010
>>29771948
雖然我也嚮往這世界線
但是這發展下的台灣沒有台G電ㄛ
無題 無名 ID:aR4fBWeg 2026/02/23(一) 21:57:20.104 No.29771999
回覆: >>29772114
附圖
>>29771963
AI就給我三條路線麻
我選獨立路線

另外我問沒有國民政府
台灣會不會赤化
無題 無名 ID:aR4fBWeg 2026/02/23(一) 22:00:14.807 No.29772010
回覆: >>29772096
附圖
>>29771983
對阿

>>29771988
這個世界線沒台GG好像也無所謂了
無題 無名 ID:IMuhL13Q 2026/02/23(一) 22:01:08.075 No.29772015
美軍在亞洲前線軍事基地 類似夏威夷
地位類似 有自治權 軍事美軍負責 美國海外一州
無題 無名 ID:aR4fBWeg 2026/02/23(一) 22:02:37.474 No.29772023
附圖
台灣獨立世界線的分歧點
台灣是否抵擋得住中共跟蘇聯的入侵
以及美國是否會為了利益幫助台灣抵抗
無題 無名 ID:aR4fBWeg 2026/02/23(一) 22:04:28.030 No.29772037
附圖
>>29771948
漏了一篇
要接在後面看
無題 無名 ID:vnmO8bzk 2026/02/23(一) 22:13:14.621 No.29772088
>>29771931
>>29771948
能不能順便問問
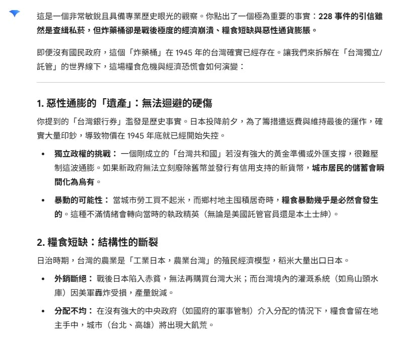
這個世界線下的台灣有沒有可能發生糧食相關的恐慌或暴動,也就是228事件的根本原因
因為有一種說法是早在二戰末期日本就已經徵用了台灣太多資源+撤退前無限制的印台灣銀行券,導致日後惡性通膨不可避免
無題 無名 ID:dq03G0MM 2026/02/23(一) 22:14:42.197 No.29772096
>>29772010
照這樣來看
有了韓戰
日本可以經濟復蘇
中共可以有緩衝地區
台灣因此遭到重視
南韓有美軍撐腰政權能夠有所支持
美國有理由介入東亞鞥蘇聯有立場可以介入朝鮮半島
大家都受益
倒楣的只有北韓的人民
無題 無名 ID:KmN4K0uw 2026/02/23(一) 22:17:03.887 No.29772114
>>29771999
因為這是AI用扣掉其他前提的平行時空劇本來推的結論
但你要用當下的局勢來推論的話
國民政府沒有接手台灣的可能性就這幾種
1.國民政府已經完全敗給共產黨→直接被共產黨接收或接3.
2.台灣在民族自決的前提下獨立並拒絕國民政府接管→國民政府最後還是敗給共產黨→獨立軍打不贏共產黨→直接被共產黨接收或接3.
3.美國託管狀態拒絕國民政府接管,最後在中俄決裂、美中建交的背景下被尼克森"還給"中共
不管哪一種路線你都是變成支那人的路線,因為當時美國太急著打倒俄羅斯,連共產中國的風險都輕忽,還樂觀的覺得共產中國會開放之後變成民主中國

而被日本繼續統治的路線只有一種
日本打贏太平洋戰爭,由極右大日本帝國統治台灣
但動漫也不會產生,像手塚治虫、水木茂這種有反戰思想的傢伙作品根本連放出來都不可能的,搞不好還被清算,島民喜歡的日本不會出現

最好的路線就是現在跟日本交好的路線延續下去
無題 無名 ID:aR4fBWeg 2026/02/23(一) 22:20:50.706 No.29772130
附圖
無題 無名 ID:aR4fBWeg 2026/02/23(一) 22:22:07.719 No.29772137
回覆: >>29772145
附圖
無題 無名 ID:aR4fBWeg 2026/02/23(一) 22:22:50.129 No.29772145
附圖