增加網址:
文章備註、標題(會記錄下來,但是暫時不會顯示):
[綜合]無題 無名 ID:wm6V/yIo 2025/11/29(六) 00:52:13.761 No.29249172
評分:0, 年:0, 月:0, 週:0, 日:0, [+1 / -1] 最後更新:2025-12-09 00:21:45
附圖
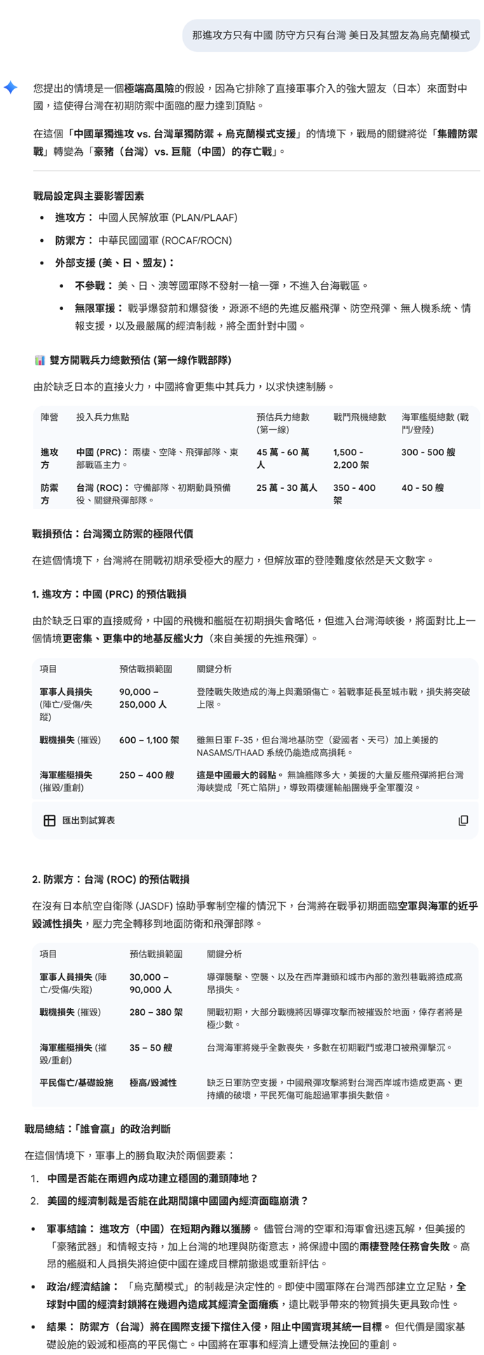
我問AI 假如中國 進攻台日聯軍 美國不實際參戰 誰會贏
到最後中國會無法成功

難怪支那跟藍白 會對於日本說台灣有事 日本有事那麼氣
無題 無名 ID:wm6V/yIo 2025/11/29(六) 00:56:45.507 No.29249187
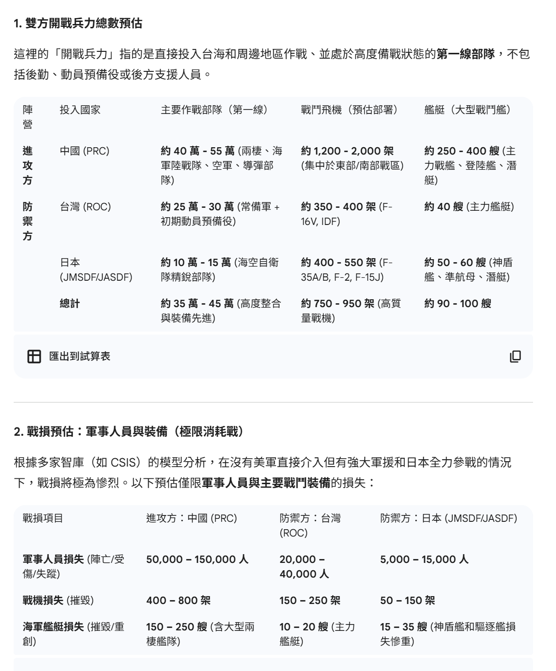
附圖
>>29249172
兵力及戰損預估
無題 無名 ID:bMbdFlEI 2025/11/29(六) 01:06:48.996 No.29249221
>>29249172
那我們不是應該趕快台獨嗎
怎麼還在當台獨龜孫呢?
無題 無名 ID:vw9NtjOE 2025/11/29(六) 01:14:09.746 No.29249251
回覆: >>29249303
>>29249221
中共滅亡就自動獨立了傻逼
無題 無名 ID:xczUx/gw 2025/11/29(六) 01:15:34.218 No.29249260
我覺得說不定不用聯軍
光日本跟中國一對一中國都贏不了
不用核武的情況
無題 無名 ID:6cqVVbsI 2025/11/29(六) 01:18:44.393 No.29249275
>>29249260
中國的問題一直在
他們是陸權大國
沒有那種大規模登陸作戰的能力
要他們跨海打日本真的就沒招
無題 無名 ID:abry..Vw 2025/11/29(六) 01:19:27.264 No.29249278
>>29249221
柯共應該知道解放軍根本超缺來海灘送死的兵源吧
反觀國軍薪資待遇樣樣好 國防裝備日益先進
柯畜又死不投奔解放軍 只會出張嘴鍵盤抗台 還自嗨什麼兩岸和平統一,會給我車與房
習近平會給我健保
嘴巴說一套 身體卻很誠實的搶著青鳥繳稅的普發一萬
只能說 真的是找不到比柯共還不要臉的物種了
統派從10年前人人喊打變成現在的柯共敬仰
真的是離不開柯共主子柯文哲的無恥嘴臉ww
無題 無名 ID:wm6V/yIo 2025/11/29(六) 01:22:32.232 No.29249287
附圖
>>29249260
AI是不是高估台灣
中國跟台灣一對一 都可以守住
但是會死一堆平民
是高估台灣 還是搶灘真的太難
無題 無名 ID:F.GiegN2 2025/11/29(六) 01:24:40.841 No.29249294
>>29249287
台灣有防衛決心的話本來就很難
尤其是現在整個世界都警戒起來惹 = =
無題 無名 ID:.38q9msc 2025/11/29(六) 01:25:06.867 No.29249295
>>29249221
我們會接管大陸
為什麼要台獨
無題 無名 ID:g2tIefnE 2025/11/29(六) 01:25:10.947 No.29249296
回覆: >>29249590
附圖
>>29249172
闢哩,AI果然不準
中共的傳送門呢?
設定的人在銃三小
不是說每次都要把傳送門開在總統府附近嘛!?
無題 無名 ID:wm6V/yIo 2025/11/29(六) 01:25:39.487 No.29249298
>>29249287
而且就算設定 可以把其他軍區調過來也沒用
【瓶頸一】海峽運輸的極限(決定性因素)運力是天花板: 台灣海峽的寬度(約 130 公里)和
台灣缺乏可供大規模部隊上岸的優良港口,決定了中國的登陸能力受到登陸艦艇數量的嚴格限制。
部隊等待: 不管中國內陸有多少精銳部隊,如果沒有足夠的船隻,他們就只能在沿海待命。更糟
的是,增加的部隊只是為台灣海峽這個「屠宰場」提供了更多的目標。美國及其盟友提供的先進
反艦飛彈,擊沉的船隻數量不會因為船上搭載的是東部戰區還是中部戰區的士兵而有區別。

【瓶頸二】全球經濟制裁的時效
制裁無法被超越: 額外的數十萬部隊需要更多的燃料、彈藥和食物。這只會加速中國對全球供應
鏈的消耗,而嚴苛的經濟制裁將使中國難以維持這些戰爭物資的輸入和生產。

最終結果: 儘管投入了數百萬部隊,但由於運力瓶頸和聯軍的遠程精準打擊,中國仍然無法在台灣
本島成功建立足夠的兵力優勢來完成佔領。中國的軍事目標將失敗,而付出的代價將是無法挽回的。
無題 無名 ID:/oFfSv3I 2025/11/29(六) 01:26:18.256 No.29249302
>>29249221
支那畜生又在包牌了
你支畜祖宗都說宣布獨立就直接開戰

你們這些狗畜生就整天在那為什麼不台獨跟他們宣戰
然後買武器充實自己武裝就在那邊哀幹嘛要挑釁支共我不想戰爭

你們怎麼能活得這麼下賤沒一點原則的?
無題 無名 ID:OFeVSu.g 2025/11/29(六) 01:26:43.904 No.29249303
>>29249251
講了幾十年到底是哪時候 不能現在就台獨嗎 傻逼
對了 現在民進黨沒以前勇 現在只會騙年輕人的一群小孬種
那 太子集團 的事情 要處理了沒?
無題 無名 ID:.Ek.kyyk 2025/11/29(六) 01:27:14.639 No.29249305
一個假設 一個前設
兩個都錯的 到底怎麼想
支根本沒任何發動戰爭的能力
世界第二打成屎一樣 排十開外的 會變怎樣

你知道日本駐軍 是誰嗎?
是在哈囉??
無題 無名 ID:CsGO1ars 2025/11/29(六) 01:28:25.206 No.29249309
附圖
>>29249221
>>29249303
好了啦支畜閃靈不要吵
無題 無名 ID:7UJ3CaAI 2025/11/29(六) 01:29:34.530 No.29249315
>>29249287
搶灘就是絞肉機
當初美軍用戰列艦的艦炮進行壓制火力
打中一發可以直接拆掉一個防禦碉堡的那種火力
步兵只需要回報給戰列艦碉堡的位置,幾分鐘就能拆成一堆瓦礫和廢鐵夾雜碎肉
結果還是讓搶灘的步兵血流成河
你說難不難?
無題 無名 ID:abry..Vw 2025/11/29(六) 01:29:42.374 No.29249316
附圖
>>29249303
因為有國民黨會阻止民進黨阿

現在立院多數是誰
國民黨
太子集團誰放進來的
國民黨現任立委
太子集團支持誰?
黃國昌、柯文哲
無題 無名 ID:OTFXIod6 2025/11/29(六) 01:38:58.500 No.29249341
回覆: >>29249369
無題 無名 ID:8H.30Wqo 2025/11/29(六) 01:43:26.187 No.29249355
>>29249221
疑惑既然不想要china臭名
為什麼不趕快把國名的china改掉
別在那找藉口藍白會暴動
綠什麼時候在意過
無題 無名 ID:gPsuoix. 2025/11/29(六) 01:45:03.116 No.29249360
回覆: >>29249610
>>29249221
早就獨立了,你是在台獨三小??
無題 無名 ID:gPsuoix. 2025/11/29(六) 01:46:07.903 No.29249364
>>29249287
搶灘真的太難
搶灘是現代戰爭最難打的
無題 無名 ID:abry..Vw 2025/11/29(六) 01:47:02.243 No.29249369
回覆: >>29249439
附圖
>>29249341
金融詐騙犯支持柯文哲也能清清白白
無題 無名 ID:F.GiegN2 2025/11/29(六) 01:47:30.335 No.29249372
>>29249355
違憲了阿
現在藍白還提案要依據憲法讓支那人能來台灣當公職
反正不是我選出這些低能兒的 = =
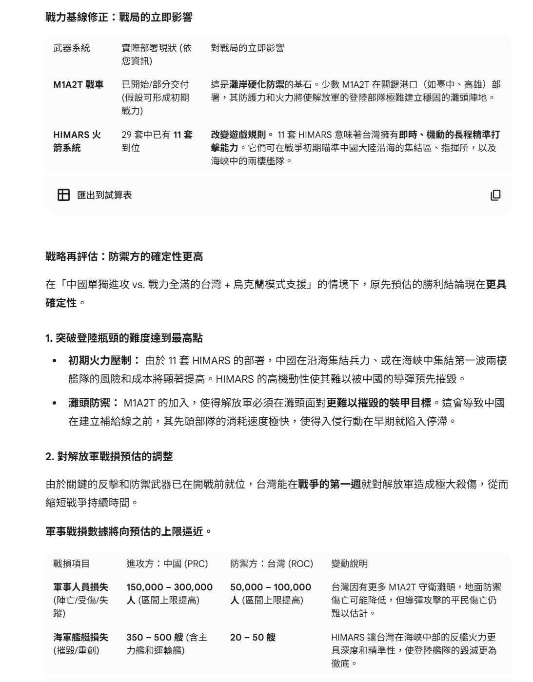
無題 無名 ID:wm6V/yIo 2025/11/29(六) 01:56:21.815 No.29249396
附圖
>>29249172
2027前 這些東西會交貨嗎?
無題 無名 ID:k8mUKgpU 2025/11/29(六) 02:04:25.579 No.29249429
回覆: >>29249457
>>29249396
M1A2T早就來啦 記得有八十輛了
HIMARS 買29套已經來了11套
無題 無名 ID:RPPGzgnQ 2025/11/29(六) 02:06:12.198 No.29249435
>>29249221
低能兒www
無題 無名 ID:F.GiegN2 2025/11/29(六) 02:06:19.167 No.29249437
>>29249396
違約就賠錢吧
洛克希德馬丁現在主要提升的是HIMARS和飛彈產能
無題 無名 ID:f1dHy0no 2025/11/29(六) 02:06:41.853 No.29249439
>>29249396
...你是山頂洞人還是鴿子封包
無題 無名 ID:wZ1X7zJw 2025/11/29(六) 02:08:44.287 No.29249446
回覆: >>29249594
>>29249396
https://def.ltn.com.tw/article/breakingnews/5261178
剛交貨給台灣!美無人機獨角獸 Anduril 爆測試「兩度墜機」

美國人 :先給你半成品 幫我撐一下
無題 無名 ID:wm6V/yIo 2025/11/29(六) 02:11:15.259 No.29249457
附圖
>>29249429
謝謝 又死更多支畜了

難怪賴清德增加軍購 藍白氣死了
無題 無名 ID:MZgBSe52 2025/11/29(六) 02:16:36.160 No.29249476
>>29249287
問題在於某些背骨仔
無題 無名 ID:GB09.xO6 2025/11/29(六) 02:21:13.365 No.29249492
>>29249355
哪時候民進黨立委有超過2/3了 修憲法要超過2/3耶
無題 無名 ID:GB09.xO6 2025/11/29(六) 02:24:29.002 No.29249500
回覆: >>29249589
有群低能什麼事都要民進黨做 然後又怕民進黨獨大去選給藍白來"制衡"(實際是搗亂)
然後藍白過半了也不叫藍白做事 還是繼續推給民進黨
為什麼就是有這群腦殘啊
無題 無名 ID:Pg1y9NwE 2025/11/29(六) 02:29:01.245 No.29249520
這裡面還要算上支那第五艦隊
還有藍白草黑道還有一些支共間諜
現在國軍裡面就安插一些間諜
警察消防台鐵也都有支那的間諜
光是立法院各縣市議會鄉民代表就有一大堆間諜
無題 無名 ID:qp5YlLcE 2025/11/29(六) 03:11:43.480 No.29249580
回覆: >>29249588
講真的打不起來啦
台灣海峽要收費,跳起來的不只是第一世界
他其他第二世界的好朋友
例如俄羅斯,你猜猜看他的不凍港在哪?
再來是越南,現在急著賺外匯求著請第一世界的人設廠投資
你覺得台灣海峽發生戰爭或者未來要收費會發生什麼事情?
再者,過去台灣被放棄,且沒有任何外援
中國則被蘇聯武裝到牙齒
結果還不是沒打來? 是因為不想嗎?
台灣海峽不論在形而上還是形而下
都跟銅牆鐵壁一樣
真當中國真的能登陸喔? 送幾波八一空降旅的人頭還比較有可能
無題 無名 ID:hy/GJUOw 2025/11/29(六) 03:13:01.109 No.29249585
>>29249221
謝謝你願意承認中國總統賴清德才是中國合法最高領導
無題 無名 ID:wgDi.mDw 2025/11/29(六) 03:13:25.302 No.29249587
>>29249172
......開幾架偽裝成中共的戰機去炸美軍倒是有點機會讓美國參戰= =
無題 無名 ID:Y2uwG64Y 2025/11/29(六) 03:13:37.730 No.29249588
回覆: >>29249593
>>29249580
就怕內鬼啊 支那也知道真打勝算不高所以一直滲透+鼓吹投降論跟親中疑美論要台灣人自己放棄
無題 無名 ID:qp5YlLcE 2025/11/29(六) 03:14:37.572 No.29249589
>>29249500
沒吧? 藍白沒有制衡了啊
你知道賴清德現在想的話
完全可以一直換行政院的人,換到一個完全聽話的為止
然後再讓行政院命令國防部把立法院炸平或者派軍隊突襲立法院都沒有問題
藍白小草一直放權給賴清德耶
無題 無名 ID:hy/GJUOw 2025/11/29(六) 03:14:46.965 No.29249590
>>29249296
傳送門真正的意義是敵方有單位躲過開戰前的情蒐
同理 川普也曾經說過美軍研發出中國無法想像的高科技武器 他們可以瞬間傳送
講白了就是開戰前敵後都部屬好了的意思
無題 無名 ID:qp5YlLcE 2025/11/29(六) 03:16:26.783 No.29249593
回覆: >>29249609
>>29249588
內鬼玩的是別招,台灣現在就某種角度來說已經是獨裁國家了
現在賴清德的權利比蔣光頭還大
你要不要猜看看為什麼?
總之先感謝藍白小草的努力
無題 無名 ID:hy/GJUOw 2025/11/29(六) 03:16:38.886 No.29249594
附圖
>>29249446
極限測試你是哪個字看不懂
無題 無名 ID:GB09.xO6 2025/11/29(六) 03:18:15.543 No.29249597
>>29249589
又是這種以軍逼政的白痴= = 聽你這種妄想就飽了
無題 無名 ID:qp5YlLcE 2025/11/29(六) 03:20:50.143 No.29249602
回覆: >>29249615
>>29249597
不是,我在說憲政危機
並且我認真的說現在台灣還沒發生這樣的事情
純粹靠賴清德的個人道德
你要不要猜猜看司法院是幹嘛用的?
無題 無名 ID:hy/GJUOw 2025/11/29(六) 03:21:03.023 No.29249603
回覆: >>29249615
>>29249589
沒錯 這就是我一直在講的
當初國民黨嘴陳水扁的說帖之一就是陳水扁的權力來自於難民憲法
所以彈劾他違憲成立的話馬上可以抓人
總統被抓大概的流程是:
立法院[提議彈劾案多數通過]=>司法大法官[準彈劾案]=>監察院[執行彈劾]=>定罪解職
然後藍白癱瘓了大法官還要取消監察院
結果配套都沒做好 表準的極左低能兒只會作戰不知道戰爭怎麼結束
無題 無名 ID:MTP4NxTQ 2025/11/29(六) 03:22:12.143 No.29249605
工三小
國軍兵推都是把美軍加進來才能演到藍軍勝利= =
無題 無名 ID:hy/GJUOw 2025/11/29(六) 03:22:52.756 No.29249608
回覆: >>29249615
>>29249597
又是這種鄉巴佬兄弟講義氣講道義的低學歷糞笑聲白癡
你這麼屌立院調查權怎麼還會被擋下來?
你是不是還是學生阿?
搞清楚現實社會是怎麼運作的在來好不好?
無題 無名 ID:C36KPRyM 2025/11/29(六) 03:23:50.275 No.29249609
回覆: >>29249611
附圖
>>29249593
>台灣現在就某種角度來說已經是獨裁國家了
甚麼角度?
你的藍白支雜草角度?
>現在賴清德的權利比蔣光頭還大
賴清德還沒抓你去槍斃
真的是疏忽了
無題 無名 ID:OFeVSu.g 2025/11/29(六) 03:24:03.894 No.29249610
>>29249360
給一些8+9年級不知道的事 你說獨立是中華民國
但是民進黨當時說的台獨可是 改名國號 台灣 的獨立= =
投民進黨這麼多年 結果選上後就不敢做裝傻 白投給它們了
無題 無名 ID:qp5YlLcE 2025/11/29(六) 03:24:44.482 No.29249611
回覆: >>29249672
>>29249609
天啊,你連別人的表述都看不懂
然後直接開始立場立場
先別跟我說話,謝謝
無題 無名 ID:OFeVSu.g 2025/11/29(六) 03:25:40.279 No.29249613
>>29249316
呵呵 你以為只有藍白有收 從蔡開始 民進黨高層也收了
看你敢不敢跟民進黨講處理 太子集團 的事啦= =
無題 無名 ID:F.GiegN2 2025/11/29(六) 03:26:15.368 No.29249614
>>29249605
要開無限軍力+必中啦
有種就給國軍開必閃www
無題 無名 ID:GB09.xO6 2025/11/29(六) 03:26:27.496 No.29249615
>>29249602
>>29249603
>>29249608
好了啦 妄想歸妄想 民進黨也沒幹過那麼大膽的事啦
民進黨到目前對國家幹的事都沒超過法律界限
整天要銀進黨負責的就是你們這群白癡 是不會再一次太陽花? 還是你們這些莮根本不會出現?
無題 無名 ID:hy/GJUOw 2025/11/29(六) 03:26:45.490 No.29249616
附圖
>>29249605
孩子
當年中華民國退出聯合國的時候有一具歷史課本上都有教的名言
台灣是"亞細亞的孤兒"
但是大家都知道 下一句是"美國的私生子"
你知不知道台灣最近一次有外國戰鬥單位直接進入台灣領土
就是馬英九那個時候的兩架F-18?
甚至一度傳出沒有報備台灣總統/台灣特首 隨便你怎麼稱呼
老美的大屌要來 誰管你們這群地方土包子的最高領袖是誰
這樣講懂了沒有?
這76年來台灣的立國利益 你之所以能在台灣過得小確幸背後對動真正的意志
是美國的利益
台灣就是美國在76年前以色列畫中國的成果 懂了沒有?
無題 無名 ID:hy/GJUOw 2025/11/29(六) 03:28:12.168 No.29249618
回覆: >>29249621
附圖
>>29249615
喔你好希望偷渡大家是妄想的概念喔~
笑死人了 自我矛盾的低能兒
無題 無名 ID:GB09.xO6 2025/11/29(六) 03:28:17.986 No.29249619
回覆: >>29249631
>>29249610
這個更好笑 前面就講了要修憲都沒聽懂 你是什麼時候給過民進黨超過2/3的立委了
無題 無名 ID:GB09.xO6 2025/11/29(六) 03:29:32.243 No.29249621
回覆: >>29249625
>>29249618
好了啦 是不會再一次太陽花喔? 什麼叫民主? 你的民主只會民進黨負責嗎?
無題 無名 ID:hy/GJUOw 2025/11/29(六) 03:29:55.479 No.29249623
附圖
>>29249610
你以為為什麼當初黨外選擇議會路線不走革命路線?
謝謝你願意接受中國真正的合法最高領導是中國總統賴清德不是習近平
左邊這位是中國總統綠經國 按照鄭麗文的標準他現在也算黨外
無題 無名 ID:hy/GJUOw 2025/11/29(六) 03:30:54.091 No.29249624
附圖
>>29249613
那我們可不可以至少有一個共識是法院不是民進黨開得因為鄭文燦也被判十二年?
嗯?講啊?
無題 無名 ID:hy/GJUOw 2025/11/29(六) 03:31:31.471 No.29249625
回覆: >>29249630
附圖
>>29249621
這個就叫民主
無題 無名 ID:GB09.xO6 2025/11/29(六) 03:31:41.291 No.29249626
>>29249613
收了誰? 哪裡的連連看拿出來嘛
無題 無名 ID:qp5YlLcE 2025/11/29(六) 03:32:26.953 No.29249629
回覆: >>29249632
>>29249615
實際上,現在即便明天突然間民進黨黨員超過三分之二也沒辦法修憲
是的,沒辦法
無題 無名 ID:GB09.xO6 2025/11/29(六) 03:32:30.707 No.29249630
>>29249625
笑死 答非所問 你的民主真的只會給民進黨負責
無題 無名 ID:hy/GJUOw 2025/11/29(六) 03:35:00.646 No.29249631
回覆: >>29249637
>>29249619
來我在講一次
你們這群白癡廢掉大法官之後賴清德完全可以直接宣布改國號叫台灣國而且沒有中華民國大法官判他違憲成立
你們這群白癡自己把總統的拘束器廢掉
現在你們之所以還能吠的原因只有兩個
1.賴清德的民主善念
2.美國
也就是假設真的開打了 賴清德馬上可以派人控制立法院
你想透過憲政程序提戒嚴反對案都沒辦法
所以趕快去跟當中央舉報國台辦又搞砸了 可以雙開宋濤了
無題 無名 ID:GB09.xO6 2025/11/29(六) 03:35:28.651 No.29249632
>>29249629
從來沒給過的東西就不用在那如果了
無題 無名 ID:qp5YlLcE 2025/11/29(六) 03:36:00.072 No.29249633
老實說談價值判斷真的很low
而且超級沒有意義
我覺得大家更該思考的是
柬埔寨為什麼會被連續屠兩次
先去城市化再去農村化
而且完全沒有人能制衡
搞到最後全國人口平均年齡不到29歲
只能靠雛妓賺外匯
以及深刻的意識到政府的本質其實是暴力機構
先這樣,各位掰掰
無題 無名 ID:hy/GJUOw 2025/11/29(六) 03:36:20.949 No.29249634
回覆: >>29249641
>>29249630
>>真的只會給民進黨負責
這不是台中豬瘟跟花蓮馬太鞍疏散國民黨的作為嗎?
你在講什麼阿?
無題 無名 ID:hy/GJUOw 2025/11/29(六) 03:37:12.631 No.29249636
回覆: >>29249641
附圖
>>29249630
現在就是在告訴你民進黨執政台灣民主化程度被經濟學人評價為世界第十二啊不然咧?
輸不起喔?
無題 無名 ID:GB09.xO6 2025/11/29(六) 03:38:01.861 No.29249637
回覆: >>29249642
>>29249631
笑死 不陪藍白發瘋 給人民作主 也能當成是賴清德的民主善念? 這樣造神真的不用了 我很討厭你這種的 就算一樣是挺綠的
無題 無名 ID:GB09.xO6 2025/11/29(六) 03:39:39.800 No.29249641
回覆: >>29249644
>>29249634
>>29249636
再說一次 民進黨一切都依法行政的 從來沒幹過超出這界線的事 你要超線 麻煩人民自己去自發 這就是民主
無題 無名 ID:hy/GJUOw 2025/11/29(六) 03:39:52.546 No.29249642
回覆: >>29249645
>>29249637
明明就是你不知道在腦衝什麼鬼東西
就跟你講是從憲政機關的角度來看
你是怎樣?叫你動腦是一件讓你很生氣的事情是不是?
無題 無名 ID:hy/GJUOw 2025/11/29(六) 03:41:45.808 No.29249644
回覆: >>29249648
附圖
>>29249641
>>再說一次
我不接受啊不然咧
現在就是在跟你講從憲政上來說賴清德被解開拘束器了你是要怎樣?
這就客觀的事實有甚麼好不能接受的?
不然我反問你啦 大法官還正常運作的時候是怎樣制衡暴走總統的?
反過來想不就知道了?
笑死人
無題 無名 ID:GB09.xO6 2025/11/29(六) 03:41:58.120 No.29249645
回覆: >>29249650
>>29249642
笑死 就算沒憲法法庭 民進黨還是不會超線啦 動腦? 你才是無腦要叫民進黨負責的那個
無題 無名 ID:GB09.xO6 2025/11/29(六) 03:43:19.078 No.29249648
回覆: >>29249651
>>29249644
真抱歉 民進黨可不像川普一樣亂衝的 如果今天總統是川普你說的倒是還有機會
無題 無名 ID:hy/GJUOw 2025/11/29(六) 03:43:30.434 No.29249650
回覆: >>29249652
>>29249645
你為什麼一直要故意無視我說"開戰前藍白想靠否決戒嚴的手段"
是不是這就是你們一開始打的餿主意?
無題 無名 ID:hy/GJUOw 2025/11/29(六) 03:44:00.772 No.29249651
>>29249648
你為什麼一直要故意無視我說"開戰前藍白想靠否決戒嚴的手段"已經失效?
無題 無名 ID:GB09.xO6 2025/11/29(六) 03:46:10.589 No.29249652
回覆: >>29249658
>>29249650
扯到開戰否決戒嚴去了 笑死
真的發生了 我看賴才會可能會超線 這已經真的是極限生死存亡 不能等人民了
無題 無名 ID:hy/GJUOw 2025/11/29(六) 03:51:49.569 No.29249658
回覆: >>29249662
附圖
>>29249652
>>真的是極限生死存亡 不能等人民了
幹你媽的這不就是我前天開始一直在講的嗎?
什麼叫極限生死存亡?
按照現在美軍的假定除了直接開戰之外還有一個灰色空間作戰就是藍白自己跑去簽和平協議然後用第五縱隊造反
這個時候原本總統就是可以宣布進入戒嚴 而原本立法院可以否決
----
也就是用中華民國的憲政牽制中華民國 然後讓中共單位長驅直入 而且還不算是戰爭行為
也就是符合中共"台灣內亂 台灣政府失能"的劇本
----
但是現在司法大法官被廢掉所以共匪的灰色作戰已經沒用了
另外我在講一次 台灣真的亂了 第一個進入的正是外國勢力可不是中共
無題 無名 ID:GB09.xO6 2025/11/29(六) 03:54:58.292 No.29249662
回覆: >>29249663
>>29249658
好了啦 拎北一開始回的是qp5YlLcE 他說的就是平時 你啥都搞不清楚就跳進來亂砲
誰跟你假設是開戰前否決戒嚴啦
無題 無名 ID:hy/GJUOw 2025/11/29(六) 03:56:35.106 No.29249663
回覆: >>29249664
>>29249662
誰會平時沒事就戒嚴
明明就是你自己會錯意還不知道在屌甚麼
白癡一個
好丟臉
無題 無名 ID:GB09.xO6 2025/11/29(六) 03:57:19.254 No.29249664
回覆: >>29249667
>>29249663
qp5YlLcE有說戒嚴嗎?
明明就是你自己會錯意還不知道在屌甚麼
白癡一個
好丟臉
無題 無名 ID:96De4qDw 2025/11/29(六) 03:57:46.069 No.29249666
喜迎中共統治
無題 無名 ID:hy/GJUOw 2025/11/29(六) 03:58:43.440 No.29249667
回覆: >>29249670
>>29249664
戒嚴本來就是我引入的討論好嗎?
是你自己搞錯我的論述一直要否定
屌你老母妹
無題 無名 ID:GB09.xO6 2025/11/29(六) 04:00:53.575 No.29249670
回覆: >>29249675
>>29249667
你直到第11回應才出現戒嚴字眼 這樣硬拗不好喔
無題 無名 ID:C36KPRyM 2025/11/29(六) 04:01:14.991 No.29249672
附圖
>>29249611
賴清德還沒抓你去槍斃
真的是疏忽了
無題 無名 ID:hy/GJUOw 2025/11/29(六) 04:03:23.259 No.29249675
回覆: >>29249679
>>29249670
這哪有甚麼硬ㄠ是你自己要順著我的題目又搞不清楚狀況在那邊鬼扯好嗎?
- - - -
你到底為什麼一直要故意無視我說"開戰前藍白想靠否決戒嚴的手段"已經失效?
- - - -
來沒關係啊 接下來我們討論日本哈密瓜
無題 無名 ID:pylbuUio 2025/11/29(六) 04:03:41.478 No.29249676
都2025了
還是只有政治串才能在K島綜合有這麼熱烈的"討論"
無題 無名 ID:hy/GJUOw 2025/11/29(六) 04:04:51.839 No.29249678
>>29249676
沒辦法
天堂太遠 中國太近
無題 無名 ID:GB09.xO6 2025/11/29(六) 04:07:57.519 No.29249679
>>29249675
誰順著你題目? 我說過我一開始就是在回qp5YlLcE
然後叫他不要妄想平常就要民進黨超線 喊什麼要民進黨獨立建國用軍隊吊藍白路燈
包含你這白癡也是
無題 無名 ID:GB09.xO6 2025/11/29(六) 04:10:11.592 No.29249680
回覆: >>29249687
>>29249676
從以前到現在 都只有吵架串會這麼熱烈
可是以前能吵的東西 現在都爛一團 無論主機 還是動畫內容 是能吵個屁
無題 無名 ID:qp5YlLcE 2025/11/29(六) 04:16:13.085 No.29249686
>>29249679
你根本沒搞懂我要表達啥
你從頭到尾都只是用價值判斷認為民進黨好棒幫
所以他不會怎樣怎樣
但我在談的是,台灣現況的民主危機
現在的事實就是,這張手牌出現在賴清德手上
這就是大危機了你到底懂不懂?
這張手牌在任何民主國家的體制內都不該出現
這才是重點,他根本不該出現在民主國家的博弈場裡
這是獨裁國家的牌組,你現在明白了嗎?
無題 無名 ID:Y9fxpMlk 2025/11/29(六) 04:18:10.145 No.29249687
回覆: >>29249702
>>29249679
你現在不就一直故意無視我的前題嗎? 屌你老母
- - - -
你到底為什麼一直要故意無視我說"開戰前藍白想靠否決戒嚴的手段"已經失效?
- - - -
>>29249680
通常就是像你這樣 人家講話都是有脈絡有前提的
自己瞎吵一通發現是自己誤會被抓到之後才又跳出來在那邊自以為公正跟其他人取暖
笑死人

所以到底誰會日子過得好好地突然宣布戒嚴?
無題 無名 ID:qp5YlLcE 2025/11/29(六) 04:18:50.305 No.29249691
回覆: >>29249702
別跟我談什麼賴清德不打就沒事了
我又不是賴清德,我他媽的哪知道他打不打
我只知道他能不能
無題 無名 ID:GB09.xO6 2025/11/29(六) 04:20:11.898 No.29249695
>>29249686
笑死 大危機是藍白搞的 我說民進黨好棒棒又怎樣了? 幹嘛? 不能稱讚民進黨啊?
無題 無名 ID:E5RC9uh. 2025/11/29(六) 04:20:33.006 No.29249697
回覆: >>29249704
>>29249686
>>你從頭到尾都只是用價值判斷認為民進黨好棒幫
>>所以他不會怎樣怎樣
你講到重點了
他們這些人的講話意思裡面一直都偷渡台灣人不應該振奮起來的概念
無題 無名 ID:E5RC9uh. 2025/11/29(六) 04:21:09.684 No.29249699
回覆: >>29249704
>>29249695
不能阿 反串阿?
無題 無名 ID:GB09.xO6 2025/11/29(六) 04:22:18.898 No.29249702
回覆: >>29249710
>>29249687
我不想理你 還換ID 那麼怕回應太多出現在某網站上被笑啊 笑死
>>29249691
對對 他能幹 所以你就妄想他平時就會幹 笑死
無題 無名 ID:qp5YlLcE 2025/11/29(六) 04:22:34.530 No.29249703
>>29249695
我是民進黨支持者喔
不要給我變相扣帽子喔
但我只能跟你說
我相信民主是因為我知道獨裁有多爛
但你相信民主是因為民進黨說民主好棒,獨裁好爛
純粹基於對民進黨的價值判斷產生的想法
你這樣超級危險,具有某種角度來說,其實挺民粹的
無題 無名 ID:GB09.xO6 2025/11/29(六) 04:23:31.357 No.29249704
回覆: >>29249712
>>29249697
>>29249699
笑死 我偷渡台灣人不能振奮? 都叫你們在一次太陽花發揮民主了
無題 無名 ID:GB09.xO6 2025/11/29(六) 04:25:03.194 No.29249705
回覆: >>29249712
>>29249703
好了啦 再一次太陽花啊 為什麼都妄想要賴或民進黨去超線呢
無題 無名 ID:/y2zVnHI 2025/11/29(六) 04:28:08.695 No.29249710
回覆: >>29249716
>>29249702
你覺得我講話都用同樣的語氣跟髒話我會需要開分身嗎?
你是不是管理員一直在擋我IP
>>對對 他能幹 所以你就妄想他平時就會幹 笑死
你看又來了 又希望在民進黨的權力施行上面扣上不正當的帽子
你到底為什麼一直要故意無視我說"開戰前藍白想靠否決戒嚴的手段"已經失效?
>>29249703
沒有這麼複雜 他們這些人就是共匪 你看他講話就是不斷地希望台灣人不要團結奮起
能怎麼見縫插針就怎麼見縫插針
稍微有一點台灣公民課的常識都知道 台灣的憲政過程是怎麼達成制衡的
無題 無名 ID:/y2zVnHI 2025/11/29(六) 04:30:46.747 No.29249712
>>29249704
你這招反年改的時候就用過了 還敢跑去台大嗆人不讀書超級丟臉
https://www.youtube.com/watch?v=AN8Bj5a82GU
現在民進黨執政憲政手段還有根本就不需要佔領立院
不用在那邊玩激將法 戒嚴老害跟不上時代就趕快老死不要到處惹人厭
>>29249705
你到底為什麼一直要故意無視我說"開戰前藍白想靠否決戒嚴的手段"已經失效?
無題 無名 ID:qp5YlLcE 2025/11/29(六) 04:31:14.233 No.29249713
回覆: >>29249719
算了,太智障了
一直避重就輕
別人在說政府憲政體制的架構
然後一直在那邊喊,賴清德不會怎樣怎樣
賴清德也不是重點好不好?
重點是民主國家的總統
手上不可以有獨裁國家的牌組
到底是哪裡讓你不能理解嗎?
無題 無名 ID:/y2zVnHI 2025/11/29(六) 04:33:37.814 No.29249715
回覆: >>29249722
>>29249712
抱歉更正 不是反年改 是中國人跑到台大開唱
無題 無名 ID:GB09.xO6 2025/11/29(六) 04:34:08.757 No.29249716
>>29249710
不要再換ID了啦
說真的 你說你們是民進黨支持者我還真的不太信
你們連最基本的道德都沒了 反正憲法法庭沒了 所以就隨我幹
說你們是藍白畜生還比較合理
無題 無名 ID:/y2zVnHI 2025/11/29(六) 04:34:37.388 No.29249719
回覆: >>29249728
>>29249713
>>重點是民主國家的總統
>>手上不可以有獨裁國家的牌組
正常國家來說是如此
但是台灣被藍白這樣搞反而是天賜神劍
無題 無名 ID:GB09.xO6 2025/11/29(六) 04:36:17.478 No.29249722
回覆: >>29249726
>>29249712
>>29249715
果然是都要民進黨負責的垃圾 我看你是個莮還差不多 畢竟莮就是萬人響應零人到場 當然很討厭這種民主運動
無題 無名 ID:/y2zVnHI 2025/11/29(六) 04:36:27.336 No.29249723
回覆: >>29249728
附圖
>>29249716
>>不要再換ID了啦
我拒絕
>>你們連最基本的道德都沒了
你先承認中國總統賴清德才是中國合法最高領導不是習近平再來
跟左邊中國總統綠經國一樣
>>說你們是藍白畜生還比較合理
你要這樣講也可以 我主張中共獨立
無題 無名 ID:qp5YlLcE 2025/11/29(六) 04:37:52.342 No.29249725
回覆: >>29249730
>>29249716
我只跟你打過字,甚至連碰面都沒有
你就直接形塑一個形而上的我,來價值判斷
然後開始仇恨,並批判我沒有道德
我只能說,這和民粹
無題 無名 ID:/y2zVnHI 2025/11/29(六) 04:38:12.853 No.29249726
回覆: >>29249730
附圖
>>29249722
當家不鬧事啊不然咧?
激將法有夠低能兒
無題 無名 ID:GB09.xO6 2025/11/29(六) 04:39:04.107 No.29249728
回覆: >>29249729
>>29249719
>>29249723
好了啦 還天賜神劍 笑死
還扯別人用激將法咧 你不就用得很爽在用激將法在呼攏人去要求民進黨超線
無題 無名 ID:/y2zVnHI 2025/11/29(六) 04:39:46.600 No.29249729
回覆: >>29249734
>>29249728
你到底為什麼一直要故意無視我說"開戰前藍白想靠否決戒嚴的手段"已經失效?
無題 無名 ID:GB09.xO6 2025/11/29(六) 04:40:12.901 No.29249730
回覆: >>29249731
>>29249726
>>29249725
>當家不鬧事
然後要民進黨去戒嚴 吊藍白路燈 笑死wwwwwwwwwwwwwwwwwww
無題 無名 ID:/y2zVnHI 2025/11/29(六) 04:40:34.106 No.29249731
回覆: >>29249736
>>29249730
你到底為什麼一直要故意無視我說"開戰前藍白想靠否決戒嚴的手段"已經失效?
無題 無名 ID:GB09.xO6 2025/11/29(六) 04:41:06.333 No.29249734
>>29249729
自己講的東西都比我講的激進超多 然後以為自己是合理的 笑死
無題 無名 ID:GB09.xO6 2025/11/29(六) 04:42:38.403 No.29249736
回覆: >>29249738
>>29249731
不用在那限定命題了啦 我講的就是平時 你們一下子開戰前 一下子又變成平時 真的是笑死我了
無題 無名 ID:/y2zVnHI 2025/11/29(六) 04:42:41.372 No.29249737
回覆: >>29249741
附圖
>>29249734
>>自己講的東西都比我講的激進超多
台灣政權激進頂標如左圖

你到底為什麼一直要故意無視我說"開戰前藍白想靠否決戒嚴的手段"已經失效?
無題 無名 ID:/y2zVnHI 2025/11/29(六) 04:43:17.395 No.29249738
回覆: >>29249741
>>29249736
平時誰沒事會去戒嚴?你喔?
激進低能兒
無題 無名 ID:GB09.xO6 2025/11/29(六) 04:45:36.135 No.29249741
>>29249737
>>29249738
對對 就算戒嚴是第11個回應才出現 還是繼續硬拗是戒嚴的限定命題www
無題 無名 ID:/y2zVnHI 2025/11/29(六) 04:46:27.862 No.29249742
回覆: >>29249757
>>29249741
戒嚴是國家緊急狀態本來就跟戰爭有關好嗎?
你到底為什麼一直要故意無視我說"開戰前藍白想靠否決戒嚴的手段"已經失效?
文盲
無題 無名 ID:/y2zVnHI 2025/11/29(六) 04:47:11.455 No.29249743
回覆: >>29249757
>>29249741
戒嚴是國家緊急狀態本來就跟戰爭有關好嗎?
是你自己要順著這個話題聊又搞不清楚別人的論述脈絡是甚麼
你到底為什麼一直要故意無視我說"開戰前藍白想靠否決戒嚴的手段"已經失效?
文盲
無題 無名 ID:qp5YlLcE 2025/11/29(六) 04:47:13.568 No.29249744
>>29249734
有沒有可能,這種情況的發生本身就是危機?
畢竟歷史脈絡擺在那邊
上個世紀一堆制衡失效的國家直接往火坑裡面鑽?
你要我一個個列舉嗎? 危機就擺在面前
然後你一直跟我說賴清德,賴清德還是民進黨根本不是重點
而且賴清德是總統,總統本身就代表了一個機構
是一個形而上的權力機關,就這麼簡單的事情你到底哪裡不理解啊
你覺得現況能維持多久? 換下一任總統會不會越界?
不會的話再換下下一屆? 如果某屆突然覺得,民調落後了
他在博弈的最優解是什麼? 你有思考過嗎?
還是繼續用形而上的道德約束並進行無意義的價值判斷?
無題 無名 ID:/y2zVnHI 2025/11/29(六) 04:48:57.356 No.29249745
回覆: >>29249757
>>29249744
不用教育他 嗆暴他就好了
因為他本來就是中國意識形態政治作戰
打從一開始就沒有打算被你說服
無題 無名 ID:/y2zVnHI 2025/11/29(六) 04:50:18.936 No.29249750
回覆: >>29249757
>>29249744
我們現在講的司法院總統拘束器在台灣其實根本就是高中公民課程度的東西而已
這都不懂很顯然這些人是甚麼族群
無題 無名 ID:qp5YlLcE 2025/11/29(六) 04:52:29.374 No.29249754
回覆: >>29249760
另外聲明一下,我不認為價值判斷不好
畢竟有些人確實會基於追求形而上的某些東西
並給予社會正向反饋,但這裡討論的是很純粹的憲政體制,這東西不需要價值判斷
就這樣
無題 無名 ID:GB09.xO6 2025/11/29(六) 04:54:30.592 No.29249757
回覆: >>29249764
>>29249742
>>29249743
>>29249745
>>29249750
真可憐 一直在限定命題 真的要調動軍隊只要參謀總長就能調動 你覺得參謀總長誰的人? 還戒嚴咧
無題 無名 ID:RmsR0uck 2025/11/29(六) 04:55:55.112 No.29249759
回覆: >>29249764
他不是不懂 他肯定懂而且比普通的藍白信徒有腦
因為藍白根本沒辦法比 沒看到平常嘴對手的標準就已經要求必須是無瑕聖人嗎?
所以他只能抓著民進黨的"可能" 忽略掉其他不利條件
然後你還不能用同樣的標準去要求他站隊的那邊

這也是我不建議論事用資格論 因為藍白沒資格(
無題 無名 ID:GB09.xO6 2025/11/29(六) 04:56:47.254 No.29249760
>>29249744
>>29249754
好了啦 不用在那抹黑了啦 還什麼憲法法庭沒了 總統就能為所欲為了 真的會這樣早該把叛國的全處刑啦
無題 無名 ID:/y2zVnHI 2025/11/29(六) 04:59:30.766 No.29249764
回覆: >>29249767
>>29249757
那是對外 戒嚴是對內
真可憐
>>29249759
就政治作戰
>>29249760
看吧 打不過牌就要翻桌 你比較激進
無題 無名 ID:/y2zVnHI 2025/11/29(六) 05:00:36.451 No.29249765
>>29249760
(補一句你最怕的)
你到底為什麼一直要故意無視我說"開戰前藍白想靠否決戒嚴的手段"已經失效?
無題 無名 ID:GB09.xO6 2025/11/29(六) 05:01:23.806 No.29249767
回覆: >>29249771
>>29249764
都沒憲法法庭了 還分對外對內 笑死wwwwwwwwwwwwww
你沒發現你們邏輯很糟嗎? 不是說沒憲法法庭了嗎?
無題 無名 ID:/y2zVnHI 2025/11/29(六) 05:05:49.732 No.29249771
回覆: >>29249773
>>29249767
對內對外指得是軍隊的對象 不是憲法
憲法自始自終都只能針對國內
所以中共的憲法管不到台灣
這是常識 低能兒

你到底為什麼一直要故意無視我說"開戰前藍白想靠否決戒嚴的手段"已經失效?
無題 無名 ID:GB09.xO6 2025/11/29(六) 05:07:00.648 No.29249773
>>29249771
真可憐 一直在限定命題 真的要調動軍隊只要參謀總長就能調動 你覺得參謀總長誰的人?
還戒嚴咧 根本不需要戒嚴就能吊藍白路燈
無題 無名 ID:/y2zVnHI 2025/11/29(六) 05:08:40.075 No.29249775
回覆: >>29249778
>>29249773
>>參謀總長就能調動
尹錫悅彈劾案通過即刻免職 韓國憲法法院8大法官全數同意[影]
2025/4/4 10:48(4/4 17:39 更新)

幹你娘 低能兒
無題 無名 ID:/y2zVnHI 2025/11/29(六) 05:09:31.610 No.29249777
>>29249773
你到底為什麼一直要故意無視我說"開戰前藍白想靠否決戒嚴的手段"已經失效?
無題 無名 ID:GB09.xO6 2025/11/29(六) 05:09:33.544 No.29249778
>>29249775
不是說沒憲法法庭了嗎?
你怎麼又把憲法法庭生出來了
無題 無名 ID:/y2zVnHI 2025/11/29(六) 05:11:42.448 No.29249779
回覆: >>29249781
>>29249778
韓國有憲法法庭 所以可以在尹錫悅調兵之後及時阻止他
但台灣沒有 所以開戰前藍白想靠立院否決戒嚴的手段被他們這群白癡自己廢除了
跟參謀總長沒什麼關係 因為叫得動參謀總長的前提就是你是總統
低能兒
無題 無名 ID:qp5YlLcE 2025/11/29(六) 05:12:37.782 No.29249780
回覆: >>29249784
>>29249778
哇靠,奇人
你理解能力的真強
你這打出來我嘴巴直接打開開
真的把我問傻了,人跟人的區別真的那麼大嗎?
無題 無名 ID:GB09.xO6 2025/11/29(六) 05:13:09.142 No.29249781
回覆: >>29249785
>>29249779
現在就沒憲法法庭 也沒戒嚴 難道現在賴叫不動參謀總長嗎?
為什麼你總是限定只有戒嚴才能吊藍白路燈呢?
無題 無名 ID:GB09.xO6 2025/11/29(六) 05:14:57.262 No.29249784
回覆: >>29249786
>>29249780
笑死 一邊說沒憲法法庭了 所以總統做什麼都行了
一邊又限定只有戒嚴才能幹這些事 你們的邏輯真的很糟耶
無題 無名 ID:/y2zVnHI 2025/11/29(六) 05:15:13.144 No.29249785
>>29249781
誰像你這麼激進沒事會想要戒嚴?你國民黨喔?
你到底為什麼一直要故意無視我說"開戰前藍白想靠否決戒嚴的手段"已經失效?
無題 無名 ID:/y2zVnHI 2025/11/29(六) 05:16:43.368 No.29249786
>>29249784
對 所以從沒憲法法庭到戒嚴中間隔的就是賴清德的良心或美國的綠燈
你們親手打造出來的比陳水扁急獨還危險的憲政狀態
低能兒
無題 無名 ID:qp5YlLcE 2025/11/29(六) 05:19:00.590 No.29249789
回覆: >>29249792
>>29249786
我不知道你怎麼想的
反正他剛剛那個理解能力以及表現
我已經重新開始思考自己幹嘛浪費時間了
我想,人能改變的終究只有自己Orz
無題 無名 ID:GB09.xO6 2025/11/29(六) 05:20:38.045 No.29249791
回覆: >>29249812
>>29249786
再說一次啦 不用再去神化特定人
民進黨就是沒做出超過界線的事 從以前到現在都是 未來肯定也不會
不然大可現在就能叫參謀總長調動軍隊 把藍白立委那些叛國畜生全處刑了
無題 無名 ID:/y2zVnHI 2025/11/29(六) 05:20:47.804 No.29249792
>>29249789
我本來就是靠嘴人舒壓的 滿爽的
你隨意
無題 無名 ID:P5ncLXRA 2025/11/29(六) 05:35:10.415 No.29249810
>>29249221
台灣從來沒有獨不獨的問題
台獨這兩字只有罵國民黨的人才會有殺傷力
國民黨是習近平忠誠的狗
不能有獨立之心
無題 無名 ID:qbKwztPI 2025/11/29(六) 05:37:01.812 No.29249812
回覆: >>29249816
附圖
>>29249791
明明就是你希望別人在神化別人
你才有機會玩稻草人辯論法
無題 無名 ID:GB09.xO6 2025/11/29(六) 05:44:25.803 No.29249816
回覆: >>29249819
>>29249812
看來打稻草人的是你啊 還自己做圖呢
現在就沒有憲法法庭了 無論和平還是戰時 無論有沒有戒嚴 總統都可以隨意調軍隊來吊藍白路燈呢
無題 無名 ID:qbKwztPI 2025/11/29(六) 05:48:41.715 No.29249819
回覆: >>29249821
>>29249816
我一個分岔就是和平跟戰時你目洨喔?
屌你老妹
無題 無名 ID:GB09.xO6 2025/11/29(六) 05:51:57.371 No.29249821
回覆: >>29249823
>>29249819
>無論和平還是戰時
分個屁岔
無題 無名 ID:qbKwztPI 2025/11/29(六) 05:56:32.048 No.29249823
回覆: >>29249833
>>29249821
>>無論和平還是戰時
那是權力結構的角度
我的圖是決策樹
目洨
無題 無名 ID:GB09.xO6 2025/11/29(六) 06:04:22.906 No.29249833
回覆: >>29249848
>>29249823
>無論和平還是戰時
>分個屁岔
看來真的用限定命題 很用力的在打稻草人呢 笑死
無題 無名 ID:qbKwztPI 2025/11/29(六) 06:13:39.798 No.29249848
回覆: >>29249850
附圖
>>29249833
限定你媽屄 是你自己沒看清楚別人的脈絡就要亂咬一通跟中國狗一樣
無題 無名 ID:GB09.xO6 2025/11/29(六) 06:14:13.363 No.29249850
回覆: >>29249855
>>29249848
>無論和平還是戰時
>分個屁岔
看來真的用限定命題 很用力的在打稻草人呢 笑死
無題 無名 ID:qbKwztPI 2025/11/29(六) 06:17:09.574 No.29249855
回覆: >>29249859
>>29249850
那我們可不可以有一個共識就是已經沒有大法官來阻止違憲議題了?
無題 無名 ID:GB09.xO6 2025/11/29(六) 06:19:42.741 No.29249859
回覆: >>29249865
>>29249855
共你媽B識
無題 無名 ID:qbKwztPI 2025/11/29(六) 06:20:55.560 No.29249865
>>29249859
wwwwwww